ÈËÉú¾ÍÊDz©

½Ó´ý»á¼ûÈËÉú¾ÍÊDz©¹Ù·½ÍøÕ¾
¼Æ»®½â¾öר¼Ò | ¹ÉƱ´úÂ룺002630
¹«Ë¾ÐÂÎÅ | ÐÐÒµ×ÊѶ| µ³½¨¶¯Ì¬| ͨ¸æÍ¨Öª
ϲѶ | ¹«Ë¾±»ÄÉÈëÊ¡¡°Ç§ÆóÐж¯¡±°Ù¼ÒÊ¡×ܹ¤»áÁªÏµÆóÒµ£¡
2022-07-22

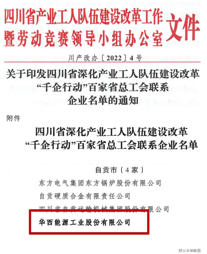
¿ËÈÕ£¬ËÄ´¨Ê¡¹¤Òµ¹¤È˲½¶Ó½¨ÉèË¢ÐÂÊÂÇéôßÀͶ¯¾ºÈüÏòµ¼Ð¡×é°ì¹«ÊÒÓ¡·¢ÁË¡¶¹ØÓÚÓ¡·¢ËÄ´¨Ê¡É¹¤Òµ¹¤È˲½¶Ó½¨ÉèˢС°Ç§ÆóÐж¯¡±°Ù¼ÒÊ¡×ܹ¤»áÁªÏµÆóÒµÃûµ¥µÄ֪ͨ¡·£¬ÔÚȫʡÆô¶¯É¹¤Òµ¹¤È˲½¶Ó½¨ÉèˢС°Ç§ÆóÐж¯¡±£¬Í¬Ê±åàѡȷ¶¨100¼ÒÖØµãÆóÒµÄÉÈ롰ǧÆóÐж¯¡±°Ù¼ÒÊ¡×ܹ¤»áÁªÏµÆóÒµ¿â£»×Ô¹±½ö4»§ÆóÒµÈëÑ¡£¬ÆäÖÐÈËÉú¾ÍÊDz©ÇìÐÒÉϰñ ¡£

¡°Ç§ÆóÐж¯¡±°Ù¼ÒÊ¡×ܹ¤»áÁªÏµÆóÒµ½«ÔÚ¡°²ú¸Ä¡±ÖÐʩչÏÈ·æ¶ÓºÍÅÅÍ·±ø×÷Óã¬Î§Èƹ¤Òµ¹¤ÈËÍ·ÄÔÒýÁì¡¢Á¢¹¦Á¢Òµ¡¢ËØÖÊÌáÉý¡¢Ö°Î»Ìá¸ß¡¢²½¶Ó׳´óµÈÖØµãʹÃü£¬³ǫ̈ʵÑéÓÐÁ¦²½·¥£¬Íƶ¯¹¤Òµ¹¤È˲½¶Ó½¨ÉèË¢ÐÂÏò×ÝÉîÉú³¤¡¢ÏòϲãÑÓÉì ¡£

image.png

Ϊ¼¤»î¹¤Òµ¹¤ÈËËØÖÊÌáÉý£¬¹«Ë¾¶àÄêÀ´½ÓÄÉÁ˶àÖÖ·½·¨Òý·¢¹¤È˲½¶ÓÁ¢ÒìÈÈÇ飬ÊÍϰàÈ˲½¶ÓÁ¢Òì»îÁ¦£¬Ã¿Ä꿪չÀͶ¯¾ºÈü¡¢ºÏÀí»¯½¨Òé¡¢¹¥¹ØÁ¢¹¦ÏîÄ¿¡¢¸ÚλÁ·±ø¡¢ÊÖÒÕ½»·æ¡¢Çå¾²Ô¡¢ÖÊÁ¿ÔµÈÔ˶¯£»Í¬Ê±£¬½¨ÉèÀÍÄ£ÊÂÇéÊÒ¡¢º¸½Ó¾Þ½³ÊÂÇéÊÒ£¬Æð¾¢×÷Óý֪ʶÐÍ¡¢ÊÖÒÕÐÍ¡¢Á¢ÒìÐ͹¤È˲½¶Ó£»½ÓÏÂÀ´ÎÒÃǽ«ÒÔϰ½üƽ×ÜÊé¼Ç¹ØÓÚ¹¤Òµ¹¤È˲½¶Ó½¨ÉèˢеÄÖ÷Ҫָʾ¾«ÉñΪָÒý£¬Æð¾¢Âäʵ²ú¸Ä¡°Ç§ÆóÐж¯¡±£¬Ê©Õ¹ÆóÒµÖ÷Ìå×÷Óã¬ÎªÍƶ¯ÖÎÊñÐË´¨ÔÙÉÏÐĄ̂½×ÖиüºÃµØÊ©Õ¹¹¤Òµ¹¤È˲½¶ÓÖ÷Á¦¾ü×÷Óà ¡£

?
ÍøÕ¾µØÍ¼