
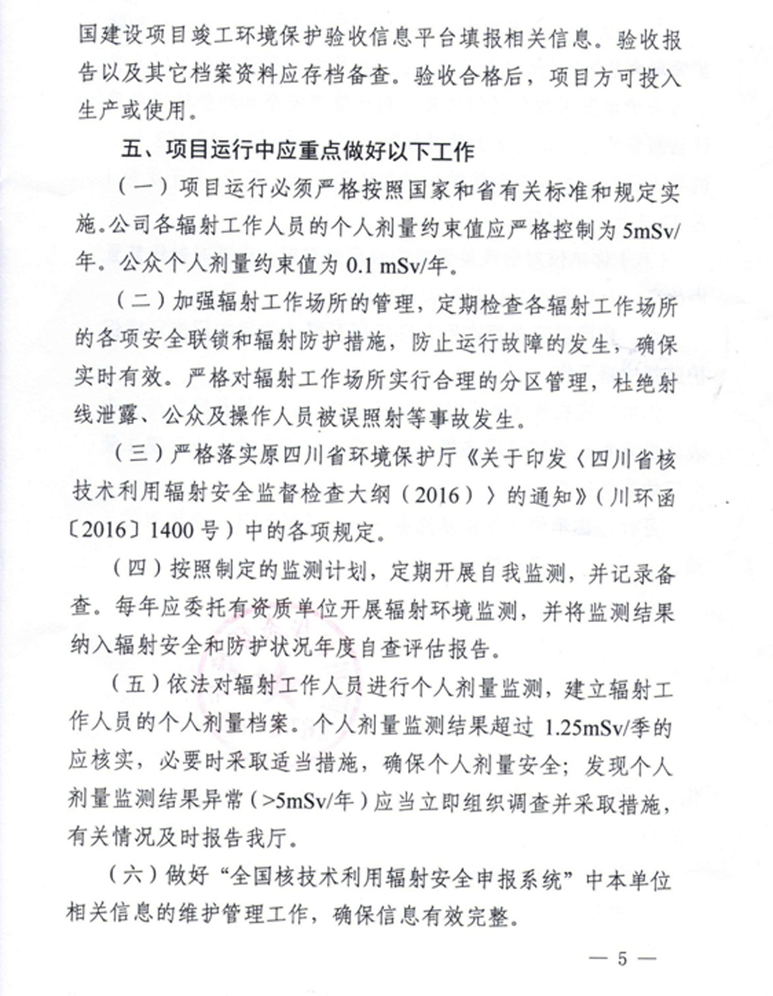
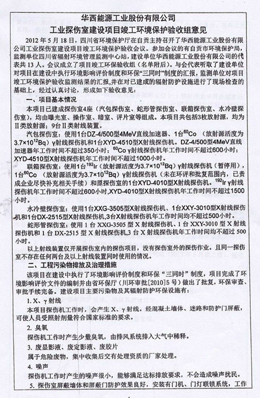
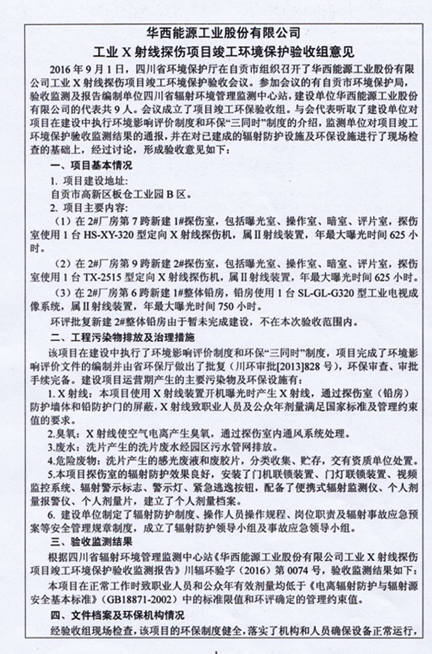
Ò»¡¢»ù´¡ÐÅÏ¢£º
1¡¢µ¥Î»Ãû³Æ£ºÈËÉú¾ÍÊDz©
2¡¢ÄÉ˰ÈËʶÓÖÃû£º91510300762306858F
3¡¢¹«Ë¾ÈÏÕæÈË£ºÀèÈʳ¬
4¡¢Éú²úµØµã£º×Ô¹±Êаå²Ö¹¤ÒµÔ°ÇøÈÙ´¨Â·66ºÅ
×Ô¹±Êаå²Ö¹¤ÒµÔ°ÇøÁúÏç´óµÀ68ºÅ
5¡¢ÁªÏµ·½·¨£º0813-4735693
6¡¢Éú²úı»®ÄÚÈÝ£º¹øÂ¯²¿¼þ
7¡¢Éú²úı»®¹æÄ££º20000¶Ö
¶þ¡¢ÅÅÎÛÐÅÏ¢£º

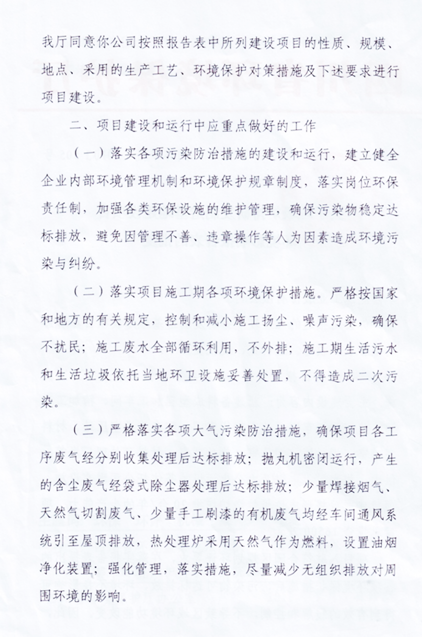
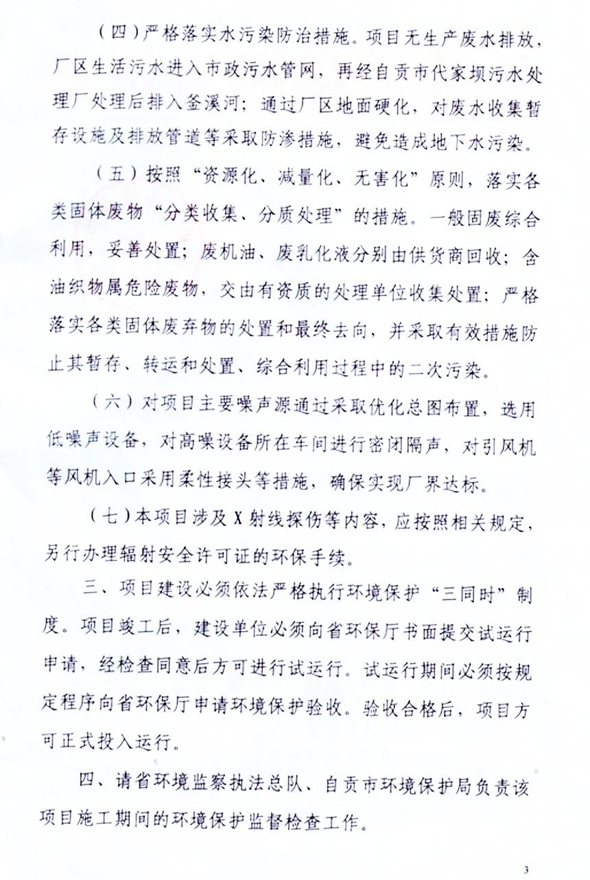
Èý¡¢·ÀÖÎÎÛȾÉèÊ©µÄ½¨ÉèºÍÔËÐÐÇéÐΣº
1¡¢ÎÛȾÎïÖÎÀíÉèÊ©Ã÷ϸ
ÐòºÅ | ÎÛȾÎïÃû³Æ | ÎÛȾÎïÖÎÀíÉèÊ© | ÊÂÇé״̬ | ±¸×¢ |
1 | ·ÏË® | 100m?»¯·à³Áµí³Ø | Õý³£ | |
2 | º¸½ÓÑ̳¾ | º¸½ÓÑ̳¾Îü³¾Æ÷ | Õý³£ | |
3 | ·Û³¾ | Á½Ì¨²¼´ü³ý³¾Æ÷ | Õý³£ | |
4 | ±½ÏµÎï | »îÐÔ̼Îü¸½×°Öà | Õý³£ |
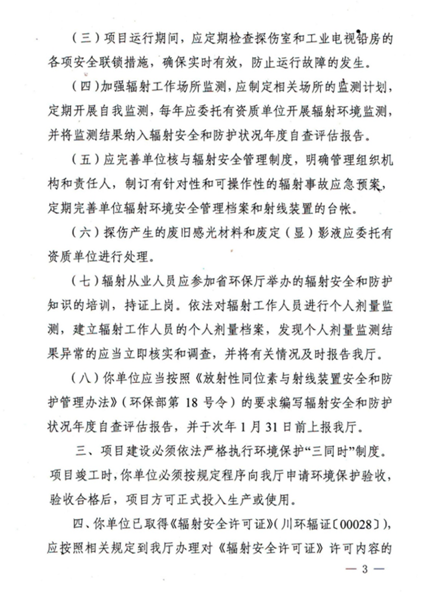
2¡¢Äê¶ÈÇéÐμà²â±¨¸æ
¢Å¡¢ÇéÐμà²â±¨¸æ
¢Æ¡¢·øÉäÇéÐμà²â±¨¸æ
Ïê¼û¸½¼þ1£ºÄê¶ÈÇéÐμà²â±¨¸æ
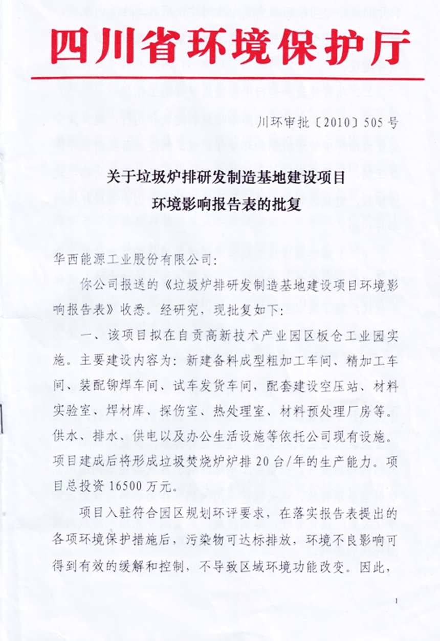
ËÄ¡¢½¨ÉèÏîÄ¿ÇéÐÎÓ°ÏìÆÀ¼Û¼°ÆäËûÇéÐα£»¤ÐÐÕþÔÊÐíÇéÐΣº
1¡¢½¨ÉèÏîÄ¿ÇéÐÎÓ°ÏìÆÀ¼Û


























2¡¢½¨ÉèÏîÄ¿ÑéÊÕÅú¸´









Î塢ͻ·¢ÇéÐÎʹÊÓ¦¼±Ô¤°¸
Ïê¼û¸½¼þ2£ºÈËÉú¾ÍÊDz©Í»·¢ÇéÐÎʹÊÓ¦¼±Ô¤°¸ÄÚÈÝ


Áù¡¢ÐÐÕþ´¦·Ö¼°Õû¸ÄÇéÐα¨¸æµÈÐÅÏ¢
ÎÞ