
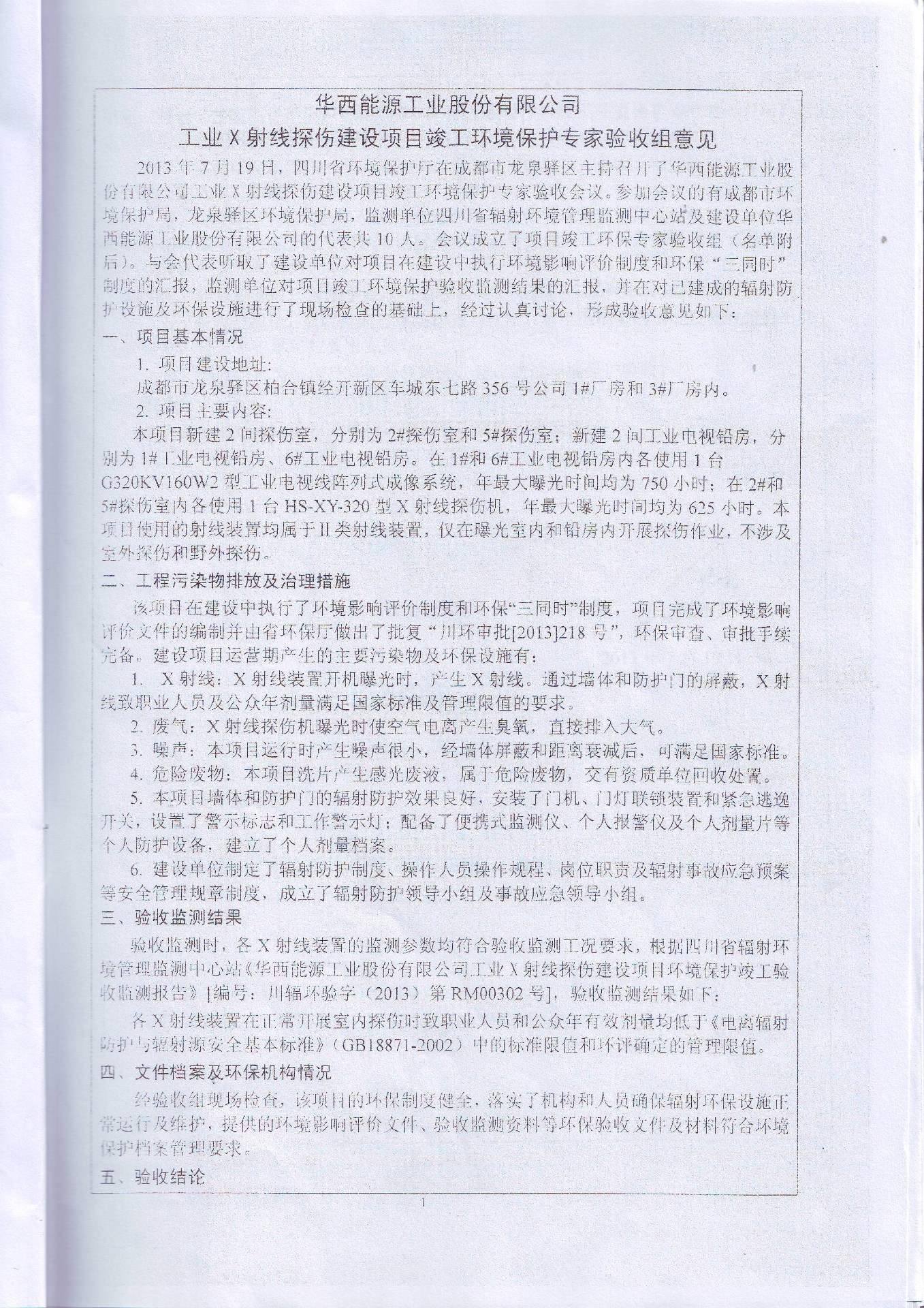
Ò»¡¢»ù´¡ÐÅÏ¢£º
1¡¢µ¥Î»Ãû³Æ£ºÈËÉú¾ÍÊDz©³É¶¼·Ö¹«Ë¾
2¡¢ÄÉ˰ÈËʶÓÖÃû£º91510112590220133W
3¡¢¹«Ë¾ÈÏÕæÈË£ºÖÓ¹óÁ¼
4¡¢Éú²úµØµã£º³É¶¼»á¾¼ÃÊÖÒÕ¿ª·¢Çø³µ³Ç¶«Æß·356ºÅ
5¡¢ÁªÏµ·½·¨£º028-65252297
6¡¢Éú²úı»®ÄÚÈÝ£º¹øÂ¯²¿¼þ
7¡¢Éú²úı»®¹æÄ££º20000¶Ö
¶þ¡¢ÅÅÎÛÐÅÏ¢£º





Èý¡¢·ÀÖÎÎÛȾÉèÊ©µÄ½¨ÉèºÍÔËÐÐÇéÐΣº
1¡¢ÎÛȾÎïÖÎÀíÉèÊ©Ã÷ϸ

2¡¢Äê¶È»·±£¼à²â±¨¸æ
¢Å¡¢ÇéÐμà²â±¨¸æ










ËÄ¡¢·øÉäÇéÐμà²â±¨¸æ







Îå¡¢½¨ÉèÏîÄ¿ÇéÐÎÓ°ÏìÆÀ¼Û¼°ÆäËûÇéÐα£»¤ÐÐÕþÔÊÐíÇéÐΣº
1¡¢½¨ÉèÏîÄ¿ÇéÐÎÓ°ÏìÆÀ¼Û




2¡¢½¨ÉèÏîÄ¿ÑéÊÕÅú¸´




Áù¡¢Í»·¢ÇéÐÎʹÊÓ¦¼±Ô¤°¸£¨Ïê¼û¸½¼þÒ»¡¢¸½¼þ¶þ¡¢¸½¼þÈý£©

Æß¡¢ÐÐÕþ´¦·Ö¼°Õû¸ÄÇéÐα¨¸æµÈÐÅÏ¢
ÎÞ¡£
¸½¼þÈýÈËÉú¾ÍÊDz©ÄÜÔ´³É¶¼·Ö¹«Ë¾×ÊÔ´ÊӲ챨¸æ.pdf
¸½¼þ¶þÈËÉú¾ÍÊDz©ÄÜÔ´³É¶¼·Ö¹«Ë¾Î£º¦ÆÀ¹À.pdf
¸½¼þÒ» ÈËÉú¾ÍÊDz©³É¶¼·Ö¹«Ë¾Ó¦¼±Ô¤°¸.pdf